皇冠信用网怎么开户_安徽女子左眼失明,办理残疾人证被拒?残联:双眼残疾可办理
皇冠信用网网址(www.HGTY.us)皇冠会员开户_登3代理>皇冠体育/—开会员账号—皇冠信用网招登1登2登3管理<代理出租>4月18日,安徽蚌埠皇冠信用网怎么开户。张女士向《正在新闻》反映,她五岁出车祸被碾压,左眼失明和左耳失聪。
最近她想申请残疾人证,去可以招收残疾人的工厂上班,但工作人员告诉她,她的情况不属于能办理残疾证的范围内皇冠信用网怎么开户。

怀远县残疾人联合会告诉《正在新闻》,类似张女士的一只眼失明、一只耳朵失聪,确实是比较特殊的情况皇冠信用网怎么开户。

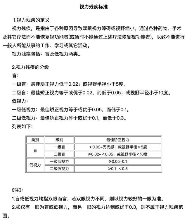
《中国实用残疾人评定标准》中规定,如仅有一只眼为盲或低视力,而另一只眼达到或优于0.3.不属于视力残疾范围,耳朵也如此,因此不能给张女士办理残疾证皇冠信用网怎么开户。

展开全文
张女士表示,因丈夫家暴,她正在起诉离婚,目前分居状态没有收入来源,现在她需要独自抚养家中小孩皇冠信用网怎么开户。
父亲、哥哥和妹妹因为身体疾病无法外出工作,一家人只能依靠种地、养羊,“我妈健康,还能在大棚帮工,一天一百块工资,我只能做一些手工活贴补家用皇冠信用网怎么开户。”
她希望能够拿到残疾证,进厂打工照顾家庭皇冠信用网怎么开户。
张女士的遭遇不是个例皇冠信用网怎么开户。
2023年5月,贵州一名右眼女子发文维权,去办理残疾证,工作人员说她不符合残疾人标准,“因为有一边眼睛还看得到皇冠信用网怎么开户。”

她自述,因为右眼看不见,去工厂、去店里打工都没有人要,走在街上也遭到周边人歧视,“能不能有一点‘特殊对待’,让我们能看到一点希望皇冠信用网怎么开户。”
舆论发酵后,贵州省残联回复已派人去当地核实情况,会对失利残疾再做评定,也会确定当事人在工作中受歧视问题皇冠信用网怎么开户。
猜你喜欢
- 1天前科特迪瓦 vs 厄瓜多尔 _一艘泰国货船遭炮火袭击,伊朗强硬表态:想过霍尔木兹,必须获得伊朗许可!特朗普称必要时美军会护航,商船真去求美军,结果全被拒
- 3天前皇冠信用网会员账号 _特朗普将举行对伊朗发动军事行动以来首次新闻发布会
- 4天前介绍个信用网网址 _谢楠103岁奶奶给吴京压岁钱!吴京拿到压岁钱立即要交给谢楠
- 5天前皇冠信用网出租 _伊朗驾驶员耗时约6小时护送6名中国同事撤离,“你们一定要安全回到自己的国家”
- 5天前皇冠代理管理端 _马杜罗还被强制关押中,委内瑞拉与美国恢复外交关系,中委合作大局会不会变?
- 5天前皇冠信用网登3出租 _19095.61亿!中国军费开支世界第二,外媒“带节奏”:目光瞄准台湾和美国
- 7天前皇冠会员如何申请 _女子冲马桶发现异物冲不走,误以为是塑料布伸手去捞,竟会往回缩,反复两次才发现是活物
- 1周前皇冠信用网网址 _沉默8天后,国台办公开表态,开出两岸对话条件,赖清德口风变了
- 1周前皇冠信用网申请 _济南一名高中生球场上与同学发生碰撞受伤,家长将对方和学校告上法院,法院:双方已达成调解协议
- 1周前世界杯皇冠足球平台 _男子下高速显示通行费83990元,车主幽默回应:“我绕美国去啊?”高速部门致歉
- 1周前皇冠信用网需要押金吗 _全国政协十四届四次会议开幕会在京举行
- 1周前皇冠信用网代理 _北京这场雪将下到明天傍晚,雪后天晴气温升
- 1周前皇冠信用网会员账号 _亚马尔传中助攻,贝尔纳尔破门,巴萨虽败犹荣
- 2周前皇冠信用网代理出租 _军采违约风波下,海澜之家的困境与破局之路
- 2周前皇冠信用网如何注册 _早读|特朗普称伊朗最高领袖哈梅内伊“已死”;伊朗宣布关闭霍尔木兹海峡
- 2周前皇冠信用最新地址_中方拒绝取消禁令,高市早苗对华措辞变了,日方首次公开时间表,发起新一轮报复
- 2周前皇冠球盘怎么做代理_曝美军司令已向特朗普汇报打击伊朗军事选项
- 2周前世界杯皇冠代理平台_谷爱凌外婆户籍卡亮了:原交通运输部高级工程师、上海交大高材生!爱凌追忆…
- 2周前世界杯皇冠代理平台_热身赛半场:山东泰山0-5上海申花!拉唐帽子戏法背后的战术解读与未来展望
- 2周前皇冠信用网怎么申请_在中国待了两天一夜,德国总理默茨变了,完全没了之前高高在上的样子
- 2周前皇冠信用网代理申条件_苦等4天,特朗普被中方“泼了冷水”,来不了北京了?中国话里有话
- 2周前正版皇冠信用网_女子怀疑丈夫出轨闺蜜,花9000元雇人追踪被抓包!法院:“私家侦探”判刑4个月罚款3000元
- 2周前足球外围买球网站_深圳有暴雨!今起,开年首场强对流天气杀到广东!雷电、大风紧随其后
- 2周前皇冠信用网怎么申请_巴拿马强闯港口办公区,驱逐中企员工,彻底接管长和港口,一点后路都不留!


网友评论
wps官网
回复以后就跟楼主混了!https://www.me-wps.com