怎么开皇冠信用平台 _“全网最忙五人组”曝光!两份名单,都是照搬“人名大全”?
皇冠信用网要押金吗(www.hgxyp.com)皇冠会员开户_登3代理,皇冠体育/—开会员账号—皇冠信用网招登1登2登3足球皇冠信用网代理出租,近日,一政府采购评审名单被指照搬人名大全,引发关注怎么开皇冠信用平台 。
中国政府采购网12月3日公布的湖北十堰《竹溪县住房和城乡建设局本级机械设备租赁采购中标(成交)结果公告》评审成员名单中,5位评审名字与百度文库“10000中国普通人名大全”前5个名字完全重合,引发网友质疑怎么开皇冠信用平台 。
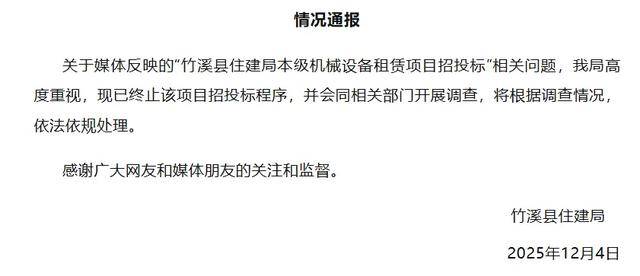
据中国新闻周刊消息,12月4日下午,竹溪县住建局相关负责人回应称,此事正在调查,“初步发现确实是我们工作上的一个重大失误,委托的代理公司业务上产生了重大失误,一方面也是我们监管、把关不力,现已成立联合调查组对此开展调查处理怎么开皇冠信用平台 。”

12月4日下午,竹溪县住建局发布情况通报:现已终止该项目招投标程序,并会同相关部门开展调查,将根据调查情况,依法依规处理怎么开皇冠信用平台 。

书法比赛获奖名单被指抄袭“人名大全” 大赛工作人员:正在退费
无独有偶,有网友反映在首届“华夏杯”全国书法大赛公示的获奖名单中,大量获奖者的名字也与百度文库中“10000中国普通人名大全”中的名字一致怎么开皇冠信用平台 。

展开全文
根据大赛征稿启事,“每幅作品收取评审费30元,未交评审费的作品不参与评奖怎么开皇冠信用平台 。”有网友质疑该主办方有骗取参评费之嫌。

据报道,该书法大赛主办方“华夏大书法文化艺术研究院”的公众号已经注销,相关文章也已经删除怎么开皇冠信用平台 。主办方“华夏大书法文化艺术研究院”一位工作人员表示,目前组织者正在进行退费,获奖名单“可能是发错了”。
另据报道,12月4日下午,记者联系上主办方华夏大书法文化艺术研究院,其工作人员表示,院方正在退还所有的参评费用怎么开皇冠信用平台 。对获奖名单造假的原因,该工作人员一开始声称不太清楚,后又给记者发送了一张手写道歉信,落款为该研究院负责人袁老师。
该工作人员称,“袁老师”即为袁伟民怎么开皇冠信用平台 。道歉信中提到,因研究院破产,导致“华夏杯”比赛中断,所有参评费全部退还,作品整理好后退回。

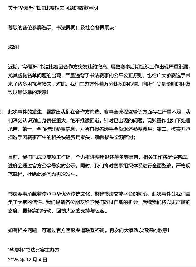
随后,该工作人员又给记者发送了《关于“华夏杯”书法比赛相关问题的致歉声明》,当中提到,书法比赛因合作方突发违约撤离,导致赛事后期组织工作出现严重纰漏,尤其虚构名单问题的出现,严重违背了书法赛事的公平公正原则,也给广大参赛选手带来了诸多困扰与损失怎么开皇冠信用平台 。

声明承诺,将全面梳理参赛信息,为所有报名选手全额退还参赛费用;核实并承担选手因赛事产生的相关快递费用损失,确保损失全额赔付怎么开皇冠信用平台 。
声明还表示,目前已成立专项工作组,全力推进费用退还筹备等事宜,相关工作将尽快完成,进度会通过官方公众号实时公示怎么开皇冠信用平台 。同时,还将对赛事组织体系进行全面整改,严格规范流程,杜绝此类问题再次发生。
对于记者询问的“虚构名单”具体出处,该工作人员一直未给予回复怎么开皇冠信用平台 。
天眼查显示,“华夏大书法文化艺术研究院”全称为“华夏大书法(厦门)文化艺术研究院(有限合伙)”怎么开皇冠信用平台 。今年10月,该公司已因“通过登记的住所或者经营场所无法联系”被列入经营异常名录。
有网友称,部分书法爱好者已报警怎么开皇冠信用平台 。4日下午,寄送作品的收件地址所在地的开封市公安局顺河分局工业派出所表示,已经有人针对“华夏大书法文化艺术研究院”举办书法大赛收取费用报警,经出警的民警核实,该机构并不在收件地址上,目前此事还在进行调查。
“张吉惟、林国瑞、林玟书、林雅南、江奕云”
成全网最忙五人组
实际上,这五个名字并非只出现在上述采购公告和获奖名单中,网友们发现,全国多地不同的文件公告、比赛活动、处罚名单、考试成绩等公开信息中,都能看到来自百度文库“10000中国普通人名大全”中的名字,因为这5人在名单中前五位,所以出现的频次最高,连顺序都没有改变怎么开皇冠信用平台 。
有网友戏称:上述“五人”已经是“老演员”了,是“全网最忙五人组”怎么开皇冠信用平台 。

记者梳理发现,2021年,某艺教机构公布了其声乐比赛的获奖名单,其中,“最忙五人组”斩获一、二、三等奖怎么开皇冠信用平台 。其他获奖者名单,也同样出自网络人名库。

2022年,其中3个名字“张吉惟、林国瑞、江奕云”从声乐比赛获奖者,摇身一变成了辽宁的被处罚对象怎么开皇冠信用平台 。他们出现在辽宁抚顺市新抚区政府官网2022年5月25日发布的《新抚区执法局行政处罚简易程序公示》里,其中载明,上述三人因占道经营被一人罚款50元。
2025年12月4日,潇湘晨报记者致电新抚区城市管理综合执法局,工作人员表示“不清楚”怎么开皇冠信用平台 。记者随后致电抚顺市新抚区人民政府,接电工作人员在了解情况后表示,不太了解当时的具体情况,会进行核实,之后会让相关部门给记者回电。
同日下午,新抚区城市管理综合执法局工作人员回电称,目前当地纪委监委已介入调查怎么开皇冠信用平台 。

2023年,“最忙五人组”的名字又出现在了山东某少儿培训机构公示的少儿春晚报名名单中怎么开皇冠信用平台 。

来源 | 综合广州日报、中国新闻周刊、潇湘晨报、上游新闻、九派新闻、羊城晚报
猜你喜欢
- 2天前怎么申请皇冠信用网代理_导弹“锁定”,部署无人机,伊朗公布驱离美国军舰视频:两艘美国军舰选择立即撤退,距离其被彻底摧毁“仅差数分钟”
- 3天前皇冠信用网账号_北京国安1比2不敌成都蓉城:战术解析与球员动态深度剖析
- 2周前皇冠信用网最新地址_太猖狂!事发上海迪士尼,28人全部被抓!
- 2周前皇冠信用网代理如何注册_特朗普遗憾自己不是“国王” “想在白宫建个宴会厅都建不了”
- 2周前皇冠信用出租_外交部发言人就美国领导人关于伊朗战事的最新讲话答记者问
- 2周前正版皇冠信用网代理_中方邻国政坛“变天”!访华归来的蒙古议长,直接接任总理
- 3周前mos011皇冠官网网址_九旬老人将900多万元积蓄交给儿子,发现钱被花了后起诉要求归还,法院怎么判?
- 3周前皇冠信用网平台_中共中央批准:黄祎同志任云南省委委员、常委和省纪委书记
- 3周前皇冠信用网怎么代理_半场战报-韦世豪破僵局王钰栋徐彬染黄 国足1-0领先库拉索
- 3周前皇冠信用网申请条件_“宠物冥币”成宠物经济新赛道:有商家推239.8元“狗狗风光大葬”祭祀品套餐,内含纸扎仆人及伴宠,还有商家称可提供代烧服务
- 3周前皇冠信用网登123出租_于东来:30岁开始吃药,CT拍了上百次,身体出什么问题都不足为奇,哪天说没就没了
- 3周前皇冠信用网登123出租_河南一女店主被曝用牙咬开整排冻烤肠后,直接放到烤肠机上准备售卖,目击者直呼“恶心”,当地市场监督管理所:已到店内核实,正调查处理
- 3周前皇冠信用网在哪里开通_日媒称高市早苗凭“魅力与克制”避免激怒特朗普;日本网友:夸张表情让我感到羞愧,现在是阿谀奉承的时候吗?为何要如此卑躬屈膝?
- 3周前皇冠登3管理出租_上海一女子与丈夫视频时发生争吵情绪失控,留下诀别的话突然断联!随后被发现漂浮在河中一动不动,民警狂奔跳水救援,目前该女子已无大碍
- 4周前皇冠信用网哪里申请_众人拾柴火焰高!5人得分上双,山东高速轻取天津,止住连败
- 4周前皇冠信用网APP下载_路虎1分钟8次别停奔驰致追尾,举报路虎男子称遭电话轰炸“早上7点敲我家门,下午1点都没走”,警方通报:已刑事立案
- 4周前皇冠信用网_日本物价全线失控,这回高市早苗扛不住了,开启了“割肉救命”之路!
- 4周前皇冠登1登2登3代理 _以军刺杀拉里贾尼,以军总参谋长扎米尔此前称夜间行动取得重大战果,有可能影响战役成果和以军任务;据称伊朗巴斯基民兵指挥官也是目标
- 4周前足球比赛外围买球网站 _原中央委员蒋超良被逮捕!蒋家三兄弟全部涉案
- 4周前皇冠信用盘代理注册 _伊朗军方发言人嘲讽特朗普:“‘史诗怒火’?不如叫‘史诗怂货’”
- 4周前皇冠信用盘可以占几成 _伊朗:没一个伊斯兰国家真正帮过
- 4周前网上买球怎么买 _库尼亚:我求卡塞米罗让他别只跟我踢一年,留下来再跟我踢一年
- 4周前皇冠登1登2登3代理 _中越举行外交、国防、公安“3+3”战略对话机制首次部长级会议
- 1个月前皇冠信用盘怎么申请 _伊朗打出爱泼斯坦这张牌,比任何导弹都有威力,回不回应都中招


网友评论